分校导航:
联系我们
单位名称:兰商教育集团
联系人:祁老师
地  址:甘肃省兰州市城关区五泉南路3号
客服热线:400-018-0931
电  话:0931-8122191 18893151611
联系QQ:969280273
详细栏目
您当前的位置:首页 »  考试资讯
甘肃省2020年成人高考温馨提示
来源:
访问次数:3049

  2020年全国成人高考将于10月24日至10月25日举行。甘肃省教育考试院提醒广大考生注意以下事项:

  一、考试时间10月24日至10月25日

    (高中起点升本、专科:上午 9:00—11:00,下午 14:30—16:30;专科起点升本科:上午 9:00—11:30,下午 14:30—17:00)。

    考生应提前熟悉参加考试的考点和考场位置。为避免进入考场时,因体温测量、身份识别等环节延误入场时间,建议考生合理安排出行时间,提前到达考点。考生凭《准考证》、《身份证》、《甘肃省健康出行码》(下载“健康甘肃”手机APP,进入考点时,向考试工作人员出示打印的符合疫情期间通行条件的“甘肃省健康出行码”截图,即“绿码”,健康码申领时间为考试当天或考试前一天)、《2020年甘肃省成人高考考生安全考试承诺书及身体健康状况监测表》参加考试。考生考前14天内出现新冠肺炎疑似症状,或考前14天内有疫情高风险、中风险地区、境外旅行史、青岛旅居史的,需持核酸检测阴性证明参加考试。

  二、新冠肺炎确诊病例、无症状感染者、疑似患者、确诊病例密切接触者等“四类人员”不得参加考试。

  三、考生进入考点、考场时不得因为佩戴口罩影响身份识别。考试期间,考生自备口罩。考生在进入考场前必须佩戴口罩,进入考场后建议考生全程佩戴口罩。隔离考场的考生必须全程佩戴口罩。

  四、考试期间,考生必须严格遵守《2020年甘肃省成人高考防疫工作方案》要求和成人高考相关规定,完全服从考点工作人员安排。

  五、10月21日起,考生登录甘肃省教育考试院网站自行打印准考证。同时打印《2020年甘肃省成人高考考生安全考试承诺书及身体健康状况监测表》,并签字确认,于第一场考试

时交监考人员。

  六、考生不得提供身体健康状况虚假信息。对于隐瞒行程、隐瞒病情、故意压制症状、瞒报漏报健康情况的考生,一经发现,一律不得参加考试,并追究本人及相关人员的责任。

  七、开考15分钟后考生不得进入考场,离考试结束前30分钟方准交卷离场。
2020年秋985/211/名校成人大专、本科学历提升正在报名~
  历史沿革
    兰州商业会计学校为贯彻落实国务院关于加快发展现代化职业教育,优化职业教育结构,深化职业教育改革发展的重大举措。肇始于1984年,经甘肃省教育厅批准成立的一所全日制普通高等职业学校。学校坐落在被誉为“陇上明珠”的兰州市,学校现有一个学历校区及10 个培训分校(兰州市各区县、天水、 武威、敦煌等), 学校建校36年来,充分发挥办学优势和特色,针对会计、铁路、学前教育等高端行业,实施“订单培养、定向就业”,为国家金融、铁路、教育行业输送了大批技术人才。
  合作院校
    多年来我校结合学历教育与职业培训的工作,以“服务学校工作、服务培训教学、服务学员学习”为办学宗旨,本着求真务实,发展创新的态度,加强与各个重点本科院校的联系。整合各类资源,学校先后与兰州大学、兰州理工大学、西北师范大学、宁夏医科大学、兰州工业大学、兰州财经大学、甘肃广播电视大学等建立了良好的合作关系。
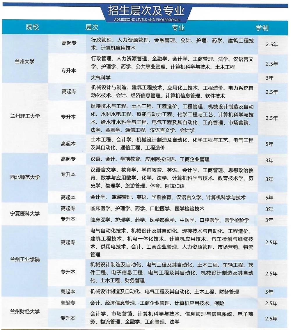
  招生计划和专业
    专业类别:文史类、理工类、经管类、法学类、教育类、医学类、农学类。

  考试科目

  报名条件
    面向全社会招生:
    1.凡具有高中、中等专业学校、职业技术学校毕业证书或同等学历人员均可报考大专。
    2.凡具有大专毕业证书者或高中学历毕业者均可报考本科。
  学制及证书
    学制
    1.高起专学制2.5-3年,专升本学制为2.5-3年,高起本学制为5年。
  证书学位
    学生修完教学计划规定的全部课程,成绩合格,由您选择就读的大学发给国家承认学历,教育部电子注册,省教育厅验印的毕业证书。对符合学位授予条件的本科毕业生,授予学士学位证书。

  毕业证书

  报名材料
    报考者携带身份证、高中(中专、技校、高职)/大专毕业证书原件及复印件,一寸蓝底免冠照片4张,同底电子版照片1份。
  证书含金量
    ★ 以上学历均是教育部电子注册,属于国家承认文凭,可继续读研,考公务员,加薪、评职称等。
    ★ 本科在读完成学校学士学位申请要求,即可获得学士学位。

  报名可直接联系兰商各分校招生老师!(全国免费咨询热线:400-018-0931)
  兰商教育专注成人学历教育,和你一样,一步一个脚印,在通过率上一路领跑!
  希望更多的有志人通过这个平台改变、提升自己的命运!
友情链接