

甘肃省财政厅会计考试中心发布《2020年度全国会计专业技术中级资格考试(甘肃考区)成绩查询及中级资格考试成绩合格人员报名资格审核温馨提示》
参加2020年度全国会计专业技术中高级资格考试(甘肃考区)广大考生,请自行登录“全国会计资格评价网”或“甘肃省财政厅—甘肃会计”成绩查询专栏,可查询考试成绩。


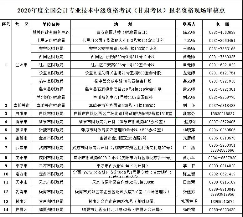
参加2020年度全国会计专业技术中级资格考试(甘肃考区)成绩合格人员,请于2020年10月19日起至2020年11月6日止,持本人所在单位人事(职改)部门盖章后的报名人员信表、
学历证书、专业技术资格证书、居民身份证等相关证明原件及复印件,到报名时所选择的报名点进行现场审核,经审核确认通过,方可领取中级资格证书,审核未通过的考生考试成绩无效。
主要课程:【会计】、【审计】、【财务管理】、【经济法】、【税法】、【公司战略与风险】
备考证书:注册会计师
适学对象:满足注册会计师报考条件(大专以上学历)学员均可报考。
主要课程:【税法一】、【税法二】、【财务与会计】、【涉税服务实务】、【涉税服务相关法律】
备考证书:税务师证书
适学对象:满足税务师报考条件的学员均可报考。
课程类别:初级管理会计师、中级管理会计师、高级管理会计师
学习考证对象:
★财务会计岗位:财务总监、财务经理、财务主管
★金融领域岗位:银行、投资分析、证券机构人才
★企事业单位高级管理人才:CFO、CEO、人力资源总监、营销和运营管理人士。
报名地址:
★兰州商业会计学校各分校均可报名
报名咨询电话:400-018-0931
证书特色:
★ 基于财政部颁发的《管理会计基本指引》和《管理会计应用指引》规定的能力框架,进行系统人才培养;
★ 打造中国特色的管理会计培训体系,助力中国企事业单位改革与转型。
主要课程:【中级实务】、【中级经济法】、【财务管理】
备考证书:会计中级职称
适学对象:中级职称未全科考完的学员可继续备考未考科目。
报名地址:兰州商业会计学校各分校均可报名!
会计专业性强的特点,决定了会计从业人员必须要具有持续学习的能力,工作中不断丰富自己的理论知识,考取各类证书。兰州商业会计学校高端财务课程帮助财务人完美转型!
兰州商业会计学校邀您一起规划美好会计人生!
