网站首页
学校概况
会计培训
考证培训
学历教育
招生就业
教学服务
财税服务
在线报名
精准扶贫网课
分校导航:
登录
|
注册
甘肃博雅职业培训学校
|
双城门分校
|
甘肃因特职业培训学校
|
西固分校
|
东部分校
|
天水市分校
|
技能培训中心
|
更多>>
一元预约密押大讲堂
人力资源管理
会计从业资格考试
注册会计师培训班
出纳银行业务实账班
学校新闻
开课动态
考试资讯
课程试听
疑难问答
学生管理
教学管理
百效联盟
荣誉证书
热烈祝贺国际管理...
学校荣誉
学校荣誉
学校荣誉
学校荣誉
学校荣誉
学校荣誉
学校荣誉
联系我们
单位名称:
兰商教育集团
联系人:
祁老师
地 址:
甘肃省兰州市城关区五泉南路3号
客服热线:
400-018-0931
电 话:
0931-8122191 18893151611
联系QQ:
969280273
详细栏目
您当前的位置:
首页
»
考试资讯
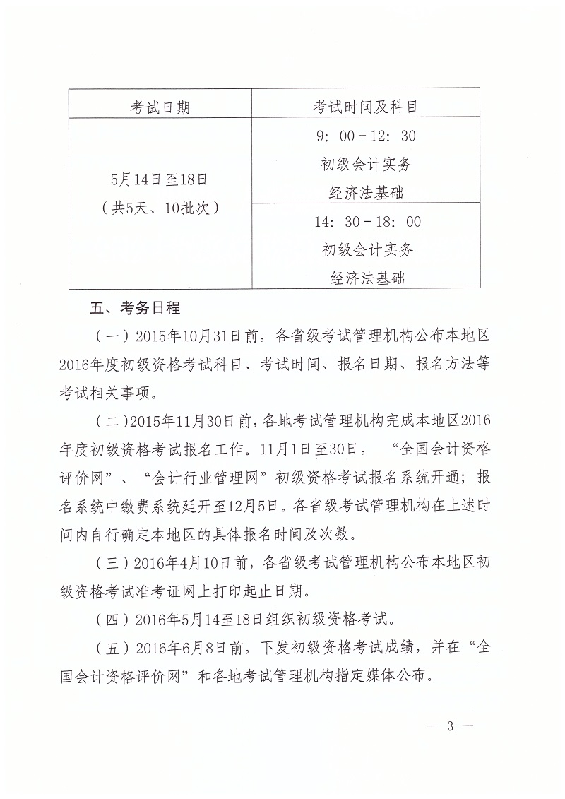
2016年初级考试时间安排及相关通知
发布时间:15-11-25
来源:
访问次数:5476
·上一条:
兰州市财政局关于2015年下半年全市会计从业资格无纸化考试报名工作安排的通知
·下一条:
兰州市财政局关于2015年会计从业资格通过考试人员办证有关事宜的公告
开课动态
更多>>
[新闻]
兰商2021年会计中级集训营开始...
2021/7/12
[新闻]
真账实操班|兰商真账实操助力会计...
2021/7/7
[新闻]
【福利来啦】“职称考后”高薪就业...
2021/6/8
[新闻]
【西固分校】叮!您有一份新的开课...
2021/5/25
[新闻]
【兰商集团-天水公开课】《财务运...
2021/5/20
考试资讯
更多>>
[新闻]
怎么样报考教师资格证?
2021/8/4
[新闻]
请注意!2021税务师补报名8月...
2021/8/3
[新闻]
2021年会计中级资格考试题型确...
2021/8/3
[新闻]
2021年经济师考试安排变化,备...
2021/8/2
[新闻]
2021初中级经济师报名流程
2021/7/26
校园风采
邀请领导参观模拟...
校园风采
就业风采
校园风采
校园风采
就业风采
就业风采
校园风采
招生就业
邀请领导参观模拟考场
甘肃省广播电视中等专...
2021年成教、网教...
【兰州大学】成人学历...
更多>>
职业培训
人力资源三级
人力资源二级
办公自动化
计算机二级
更多>>
教学服务
从容应对、全力以赴|...
兰州博文科技学院实习...
您还在观望吗?双城门...
2022年七里河区创...
更多>>
学校概况
兰州商业会计学校简介
学校荣誉
学校教师团队
招聘信息
更多>>
校址分布
甘肃博雅职业培训学校
双城门分校
甘肃因特职业培训学校
安宁分校
更多>>
友情链接
兰商乐私塾学习平台
兰商网校
返回首页
|
学校概况
|
学校动态
|
学历教育
|
职业培训
|
学校荣誉
|
招聘信息
|
师资团队
|
在线报名
兰商教育集团 版权所有 全国客服专线:400-018-0931
电话:09318122191 18893151611 传真:09318122191 地址:兰州-城关-五泉山,备案号:
陇ICP备16001314号-2
,
甘公网安备案:62010202000941号