分校导航:
联系我们
单位名称:兰商教育集团
联系人:祁老师
地  址:甘肃省兰州市城关区五泉南路3号
客服热线:400-018-0931
电  话:0931-8122191 18893151611
联系QQ:969280273
详细栏目
您当前的位置:首页 »  疑难问答
2021年中级会计职称三科各题型评分标准是什么?
来源:
访问次数:3774

备考中级会计职称听课与做题是要相辅相成的,考生可能刚刚开始备考,但不要忘了做随堂练习题哦!那2021年中级会计职称三科有哪些题型,各题型评分标准又是怎样的?一起来了解一下!


考试题型:

2021年中级会计职称考试题型暂未公布,考生可以先按照2020年中级会计考试各科考试题型/题量/分值占比先行做题练习。

微信图片_20210410104517.png

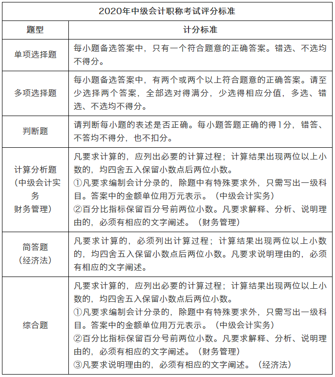
评分标准:

2021年中级会计职称考试题型评分标准暂未公布,一起来看看2020年的吧!

微信图片_20210410104545.png

注:根据2020年官方更新的评分标准


友情链接