分校导航:
联系我们
单位名称:兰商教育集团
联系人:祁老师
地  址:甘肃省兰州市城关区五泉南路3号
客服热线:400-018-0931
电  话:0931-8122191 18893151611
联系QQ:969280273
详细栏目
您当前的位置:首页 »  考试资讯
2020年甘肃省成人高校招生录取控制分数线来啦
来源:
访问次数:3422
请相关考生仔细查看!

附:成绩查询方法
  2020年我省成人高考成绩查询工作预计于11月17日11:30开始。考生可通过以下方式进行查询,具体查询办法如下:
  一、考生可登陆甘肃省教育考试院网站http://www.ganseea.cn   点击网页右侧阳光高考信息平台→考生查询,输入考生号和身份证号进行查询。也可直接在地址栏输入网址http://gaokao.ganseea.cn进行查询。
  二、考生可拨打电信168声讯台、移动12580信息服务中心、联通1161148查分热线进行查询。
 (一)甘肃电信电话用户可拨打16887861号码,按照语音提示操作,实现成绩查询。
 (二)甘肃移动用户可拨打125809高考查分热线,按照语音提示操作,实现成绩查询。
 (三)甘肃联通用户可拨打1161148高考查分热线,按照语音提示操作,实现成绩查询。
  三、考生可直接到所在市(州)招办查询自己的考试成绩。
甘肃省教育考试院
2020年11月16日
2021年985/211/名校成人大专、本科学历提升正在报名~
历史沿革
  兰州商业会计学校为贯彻落实国务院关于加快发展现代化职业教育,优化职业教育结构,深化职业教育改革发展的重大举措。肇始于1984年,经甘肃省教育厅批准成立的一所全日制普通高等职业学校。学校坐落在被誉为“陇上明珠”的兰州市,学校现有一个学历校区及10 个培训分校(兰州市各区县、天水、 武威、敦煌等), 学校建校36年来,充分发挥办学优势和特色,针对会计、铁路、学前教育等高端行业,实施“订单培养、定向就业”,为国家金融、铁路、教育行业输送了大批技术人才。
合作院校
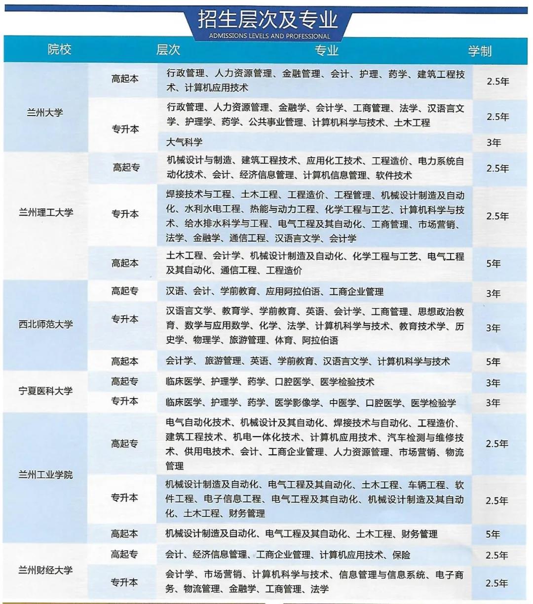
  多年来我校结合学历教育与职业培训的工作,以“服务学校工作、服务培训教学、服务学员学习”为办学宗旨,本着求真务实,发展创新的态度,加强与各个重点本科院校的联系。整合各类资源,学校先后与兰州大学、兰州理工大学、西北师范大学、宁夏医科大学、兰州工业大学、兰州财经大学、甘肃广播电视大学等建立了良好的合作关系。

招生计划和专业
  专业类别:文史类、理工类、经管类、法学类、教育类、医学类、农学类。

考试科目

报名条件
 面向全社会招生:
  1.凡具有高中、中等专业学校、职业技术学校毕业证书或同等学历人员可报考大
  2.凡具有大专毕业证书者或高中学历毕业者均可报考本科
学制及证书
 学制
  1.高起专学制2.5-3年,专升本学制为2.5-3年,高起本学制为5年。
 证书学位
  学生修完教学计划规定的全部课程,成绩合格,由您选择就读的大学发给国家承认学历,教育部电子注册,省教育厅验印的毕业证书。对符合学位授予条件的本科毕业生,授予学士学位证书

毕业证书

报名材料
  报考者携带身份证、高中(中专、技校、高职)/大专毕业证书原件及复印件,一寸蓝底免冠照片4张,同底电子版照片1份。
证书含金量
  以上学历均是教育部电子注册,属于国家承认文凭,可继续读研,考公务员,加薪、评职称等。
  本科在读完成学校学士学位申请要求,即可获得学士学位。

报名可直接联系兰商各分校招生老师!(全国免费咨询热线:400-018-0931)
兰商教育专注成人学历教育,和你一样,一步一个脚印,在通过率上一路领跑!
希望更多的有志人通过这个平台改变、提升自己的命运!
友情链接