2019年至2020年,一些985和211高校全面停止网络教育,不少高校陆续发布公告,学费开始也全面上调。
至2021年,在职人群想要提升学历,除了花费大量的金钱外,可能还要投入更多的精力!2021年,学历提升可能出现以下新趋势:
1 门槛提高
学信网正在全新改版,新增了高中、中专学历查询,以后的学信网可以查询到高中后每一个阶段的学历状况,从根本上杜绝了非正规流程升学情况。
增加难度:三库合一后,提升学历要参加全国统考,按录取分数线进行录取,未过分数线不予以录取。
提高门槛:改革后的学信网可以查询中等教育学历,包括高中、中职、中专。想要报读大专文凭,对学历的要求就严格了,一定要提供中专及高中文凭。重要的是,辨别所提供文凭的真伪也会变得十分容易!
名校停招:部分重点大学将停止成人高等教育招生。普通高等院校将取消专科层次招生,只开设本科段,成人大专只能报读大专院校。
2 学制延长
现在提升学历基本上都是2.5年学制,改革后很可能延长3至4年,想尽快拿证?不行!!要参加上课面授、修满3—4年的学分后才能领取毕业证。而且现在已经有知名高校渐渐在撤销一些高升本的专业了。比如中山大学、西南大学、东北师范大学等多所知名大学接连发布停招消息。以后是花费同样的时间、精力、金钱,先报名的学员拿的是全省,甚至是全国知名高校的文凭,而后报名的学员只能拿一个三流大学的文凭。
3 专业停考
专业必须在该院校全日制教育专业范围内。
之前各院校可以自行开设需求大、考生多的专业,但经过改革后需要经过严格审批才可开设,一些与院校不相关和不相符的学历层次将被砍掉。
也就是说,所有本科高校从此不能设置大专层次的自考、成考或网络教育学历,各校只能依托学校自身学科、专业来开办与之相对应的成人学历专业。
4 学费上调
以后提升学历难度加大,学制延长,相关人员的成本增加,学费上调也是必然的趋势。
成考的改革是不断朝着高标准、严要求的方向进行的。随着改革的深入,取证的难度、准入的门槛都会相对的不断提高。以后提升学历会越来越难。
5 上课难度增加
成人教育学历改革后,不论报考专科还是本科学历,学员必须修满网络课程的学习,按时完成校方发放的作业,每年必须参与两次的期末考试获取学分,并且修满学分才能申请毕业。这也就意味着毕业拿证的难度大大增加,轻松拿证的机会已经不复重现。改革开始后,将全面规范化成人教育的学习和考试。
虽然说目前的成人学历改革总体上加大了考证的难度,但是从长远的来看,改革加强了考证的规范和学习的流程。在未来毕业取证的难度将会加大,报考的门槛也会提高。所以小编建议想要获取更高学历的小伙伴一定要抓住时机报考!以免错过最佳报考时机!
2021年秋985/211/名校成人大专、本科学历提升正在报名~
历史沿革
兰州商业会计学校为贯彻落实国务院关于加快发展现代化职业教育,优化职业教育结构,深化职业教育改革发展的重大举措。肇始于1984年,经甘肃省教育厅批准成立的一所全日制普通高等职业学校。学校坐落在被誉为“陇上明珠”的兰州市,学校现有一个学历校区及10 个培训分校(兰州市各区县、天水、 武威、敦煌等), 学校建校36年来,充分发挥办学优势和特色,针对会计、铁路、学前教育等高端行业,实施“订单培养、定向就业”,为国家金融、铁路、教育行业输送了大批技术人才。
合作院校
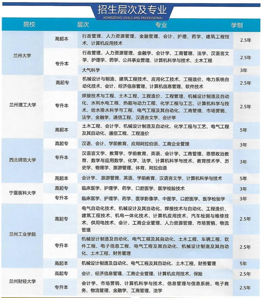
多年来我校结合学历教育与职业培训的工作,以“服务学校工作、服务培训教学、服务学员学习”为办学宗旨,本着求真务实,发展创新的态度,加强与各个重点本科院校的联系。整合各类资源,学校先后与兰州大学、兰州理工大学、西北师范大学、宁夏医科大学、兰州工业大学、兰州财经大学、甘肃广播电视大学等建立了良好的合作关系。
招生计划和专业
专业类别:文史类、理工类、经管类、法学类、教育类、医学类、农学类。
考试科目
报名条件
面向全社会招生:
1.凡具有高中、中等专业学校、职业技术学校毕业证书或同等学历人员均可报考大专。
2.凡具有大专毕业证书者或高中学历毕业者均可报考本科。
学制及证书
学制
1.高起专学制2.5-3年,专升本学制为2.5-3年,高起本学制为5年。
证书学位
学生修完教学计划规定的全部课程,成绩合格,由您选择就读的大学发给国家承认学历,教育部电子注册,省教育厅验印的毕业证书。对符合学位授予条件的本科毕业生,授予学士学位证书。
毕业证书


报名材料
报考者携带身份证、高中(中专、技校、高职)/大专毕业证书原件及复印件,一寸蓝底免冠照片4张,同底电子版照片1份。
证书含金量
★ 以上学历均是教育部电子注册,属于国家承认文凭,可继续读研,考公务员,加薪、评职称等。
★ 本科在读完成学校学士学位申请要求,即可获得学士学位。

报名可直接联系兰商各分校招生老师!(全国免费咨询热线:400-018-0931)
兰商教育专注成人学历教育,和你一样,一步一个脚印,在通过率上一路领跑!
希望更多的有志人通过这个平台改变、提升自己的命运!