成人提升学历有非常多的专业可供选择。而不同专业的选择,往往会造成今后就业或择业上的差异。
今天为大家整理了适合女生的五大热门专业,毕业后就业率高,工作也稳定体面。想了解这五大专业的同学们,快快看过来吧~
01 医药护理类
随着我国经济的高速发展,人们越来越重视身体健康疗养,所以医护人员这个行业是永远都不会冷门的专业,而且女生一般都比较耐心细致,这个特质使女生们在医护行业有着不可取代的位置。另外,医护工作没有太多的变动因素,薪资待遇与福利也相当好,所以它对于女生而言是一个很好的职业。

02 教育学类
俗话说:教育是立国之本,强国之基。教育在国家发展的过程中的作用是有目共睹的。支持女生选教育学这类的专业原因主要有以下几点:第一、女生心思细腻,有耐心,在教育孩子方面本身就占据了一定的优势;第二、教师工作稳定,没有太大的工作压力,对女生以后成家立业也有很大的帮助。
03 法学类
法学类专业里面的司法考试号称“中国第一考”!考到这个证书并且坚持在律师行业发展的人一般生活的都很不错。推荐女生报考法学专业的原因主要有以下几点:第一,法学属于文科性质的专业,适合大部分女生,而且女生沉得住气,在司法考试封面比较占优势。第二,法学类专业的学生未来容易有时机进公检法机关工作,工作比较稳定,是女孩子比较理想的工作。

04 外国言语文学类
随着我国经济的发展,各国之间经济贸易往来频繁,世界500强企业纷繁在中国安家立业,学习一门外语专业对未来的发展相当有利。女生本来就有比较好的语言天赋,加上天生就有女性柔美的魅力,学好一门小语种的女生一定会是众多外企青睐的求职者。
05 管理类
管理学包括工商管理、旅游管理、会计学、市场营销、财务管理、人力资源管理、行政管理、海关管理、劳动与社会保证等。但是在这里,我比较推荐的几个小分类是会计学、财务管理、人力资源管理。这三个专业的针对性比较强,毕业找工作会好找一些。工商管理虽然听上去很高大上,但是对于本科毕业的工商管理学生来说,就业宽度相当有限!

专业的好坏,对以后的毕业发展,乃至整个人生都有相当大的影响,希望大家能够慎重选择报考专业。
2021年秋985/211/名校成人大专、本科学历提升正在报名~
历史沿革
兰州商业会计学校为贯彻落实国务院关于加快发展现代化职业教育,优化职业教育结构,深化职业教育改革发展的重大举措。肇始于1984年,经甘肃省教育厅批准成立的一所全日制普通高等职业学校。学校坐落在被誉为“陇上明珠”的兰州市,学校现有一个学历校区及10 个培训分校(兰州市各区县、天水、 武威、敦煌等), 学校建校36年来,充分发挥办学优势和特色,针对会计、铁路、学前教育等高端行业,实施“订单培养、定向就业”,为国家金融、铁路、教育行业输送了大批技术人才。
合作院校
多年来我校结合学历教育与职业培训的工作,以“服务学校工作、服务培训教学、服务学员学习”为办学宗旨,本着求真务实,发展创新的态度,加强与各个重点本科院校的联系。整合各类资源,学校先后与兰州大学、兰州理工大学、西北师范大学、宁夏医科大学、兰州工业大学、兰州财经大学、甘肃广播电视大学等建立了良好的合作关系。
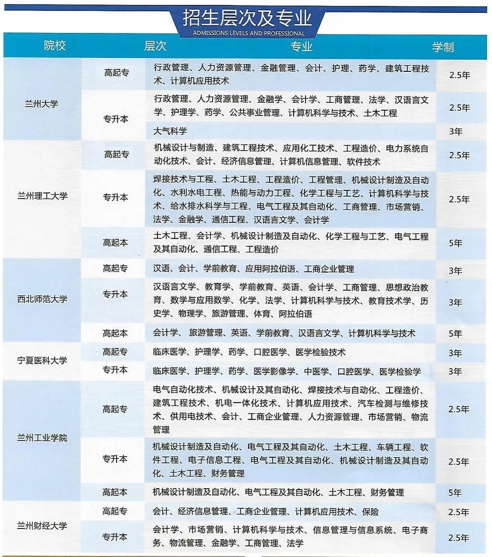
招生计划和专业
专业类别:文史类、理工类、经管类、法学类、教育类、医学类、农学类。
考试科目
报名条件
面向全社会招生:
1.凡具有高中、中等专业学校、职业技术学校毕业证书或同等学历人员均可报考大专。
2.凡具有大专毕业证书者或高中学历毕业者均可报考本科。
学制及证书
学制
1.高起专学制2.5-3年,专升本学制为2.5-3年,高起本学制为5年。
证书学位
学生修完教学计划规定的全部课程,成绩合格,由您选择就读的大学发给国家承认学历,教育部电子注册,省教育厅验印的毕业证书。对符合学位授予条件的本科毕业生,授予学士学位证书。
毕业证书
报名材料
报考者携带身份证、高中(中专、技校、高职)/大专毕业证书原件及复印件,一寸蓝底免冠照片4张,同底电子版照片1份。
证书含金量
★ 以上学历均是教育部电子注册,属于国家承认文凭,可继续读研,考公务员,加薪、评职称等。
★ 本科在读完成学校学士学位申请要求,即可获得学士学位。
报名可直接联系兰商各分校招生老师!(全国免费咨询热线:400-018-0931)
兰商教育专注成人学历教育,和你一样,一步一个脚印,在通过率上一路领跑!
希望更多的有志人通过这个平台改变、提升自己的命运!