网站首页
学校概况
会计培训
考证培训
学历教育
招生就业
教学服务
财税服务
在线报名
精准扶贫网课
分校导航:
登录
|
注册
甘肃博雅职业培训学校
|
双城门分校
|
甘肃因特职业培训学校
|
西固分校
|
东部分校
|
天水市分校
|
技能培训中心
|
更多>>
一元预约密押大讲堂
人力资源管理
会计从业资格考试
注册会计师培训班
出纳银行业务实账班
招生计划
就业保障
校园风采
就业风采
就业指导
荣誉证书
热烈祝贺国际管理...
学校荣誉
学校荣誉
学校荣誉
学校荣誉
学校荣誉
学校荣誉
学校荣誉
联系我们
单位名称:
兰商教育集团
联系人:
祁老师
地 址:
甘肃省兰州市城关区五泉南路3号
客服热线:
400-018-0931
电 话:
0931-8122191 18893151611
联系QQ:
969280273
详细栏目
您当前的位置:
首页
»
招生计划
【学历提升】兰州商业会计学校携手985/211/名校,大专、本科学历提升正在招生
发布时间:20-09-04
来源:
访问次数:4594
历史沿革
兰州商业会计学校为贯彻落实国务院关于加快发展现代化职业教育,优化职业教育结构,深化职业教育改革发展的重大举措。肇始于1984年,经甘肃省教育厅批准成立的一所全日制普通高等职业学校。学校坐落在被誉为“陇上明珠”的兰州市,学校现有一个学历校区及10 个培训分校(兰州市各区县、天水、 武威、敦煌等), 学校建校36年来,充分发挥办学优势和特色,针对会计、铁路、学前教育等高端行业,实施“订单培养、定向就业”,为国家金融、铁路、教育行业输送了大批技术人才。
合作院校
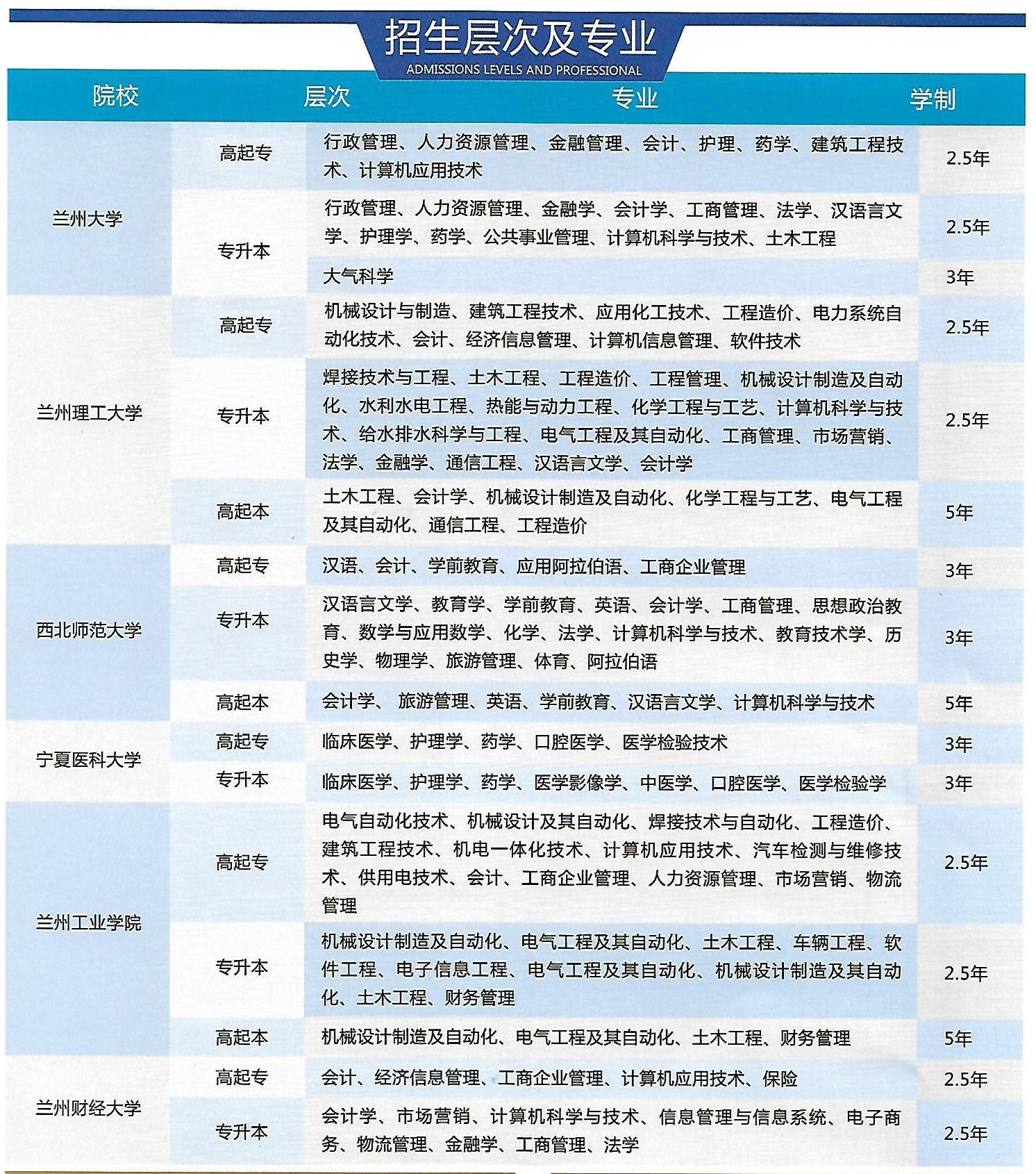
多年来我校结合学历教育与职业培训的工作,以“服务学校工作、服务培训教学、服务学员学习”为办学宗旨,本着求真务实,发展创新的态度,加强与各个重点本科院校的联系。整合各类资源,学校先后与兰州大学、兰州理工大学、西北师范大学、宁夏医科大学、兰州工业大学、兰州财经大学、甘肃广播电视大学等建立了良好的合作关系。
招生计划和专业
专业类别:文史类、理工类、经管类、法学类、教育类、医学类、农学类。
考试科目
报名条件
面向全社会招生:
1.凡具有高中、中等专业学校、职业技术学校毕业证书或同等学历人员均可报考大专。
2.凡具有大专毕业证书者或高中学历毕业者均可报考本科。
学制及证书
学制
1.高起专学制2.5-3年,专升本学制为2.5-3年,高起本学制为5年。
证书学位
学生修完教学计划规定的全部课程,成绩合格,由您选择就读的大学发给国家承认学历,教育部电子注册,省教育厅验印的毕业证书。对符合学位授予条件的本科毕业生,授予学士学位证书。
毕业证书
报名材料
报考者携带身份证、高中(中专、技校、高职)/大专毕业证书原件及复印件,一寸蓝底免冠照片4张,同底电子版照片1份。
证书含金量
★ 以上学历均是教育部电子注册,属于国家承认文凭,可继续读研,考公务员,加薪、评职称等。
★ 本科在读完成学校学士学位申请要求,即可获得学士学位。
报名可直接联系兰商各分校招生老师!(全国免费咨询热线:400-018-0931)
兰商教育专注成人学历教育,和你一样,一步一个脚印,在通过率上一路领跑!
希望更多的有志人通过这个平台改变、提升自己的命运!
·上一条:
甘肃广播电视大学(兰商校区)2020年秋季大专招生简章
·下一条:
甘肃省广播电视中等专业学校(兰商校区)2021年春季大中专招生简章
开课动态
更多>>
[新闻]
兰商2021年会计中级集训营开始...
2021/7/12
[新闻]
真账实操班|兰商真账实操助力会计...
2021/7/7
[新闻]
【福利来啦】“职称考后”高薪就业...
2021/6/8
[新闻]
【西固分校】叮!您有一份新的开课...
2021/5/25
[新闻]
【兰商集团-天水公开课】《财务运...
2021/5/20
考试资讯
更多>>
[新闻]
怎么样报考教师资格证?
2021/8/4
[新闻]
请注意!2021税务师补报名8月...
2021/8/3
[新闻]
2021年会计中级资格考试题型确...
2021/8/3
[新闻]
2021年经济师考试安排变化,备...
2021/8/2
[新闻]
2021初中级经济师报名流程
2021/7/26
校园风采
邀请领导参观模拟...
校园风采
就业风采
校园风采
校园风采
就业风采
就业风采
校园风采
招生就业
邀请领导参观模拟考场
甘肃省广播电视中等专...
2021年成教、网教...
【兰州大学】成人学历...
更多>>
职业培训
人力资源三级
人力资源二级
办公自动化
计算机二级
更多>>
教学服务
从容应对、全力以赴|...
兰州博文科技学院实习...
您还在观望吗?双城门...
2022年七里河区创...
更多>>
学校概况
兰州商业会计学校简介
学校荣誉
学校教师团队
招聘信息
更多>>
校址分布
甘肃博雅职业培训学校
双城门分校
甘肃因特职业培训学校
安宁分校
更多>>
友情链接
兰商乐私塾学习平台
兰商网校
返回首页
|
学校概况
|
学校动态
|
学历教育
|
职业培训
|
学校荣誉
|
招聘信息
|
师资团队
|
在线报名
兰商教育集团 版权所有 全国客服专线:400-018-0931
电话:09318122191 18893151611 传真:09318122191 地址:兰州-城关-五泉山,备案号:
陇ICP备16001314号-2
,
甘公网安备案:62010202000941号