
定了!财政部发布《关于2019年度全国会计专业技术中级资格考试时间有关问题的通告》
确认:2019年中级会计职称正式考试时间!其中,最重大的变动是:
2019年中级会计职称考试时间由9月7日-8日两个批次,调整为9月7日-9日三个批次:
考试加了一个批次,说明报名人数越来越多,竞争越来越大。
我们来看下具体详情!

考试时间重大变动:
新增第3批次!
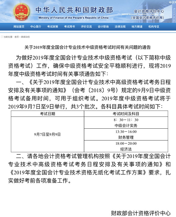
猝不及防,财政部突然发布:《关于2019年度全国会计专业技术中级资格考试时间有关问题的通告》!在通知中,我们可以看到:2019年中级正式考试时间及各科目考试时间确定!2019年度中级资格考试将于2019年9月7日至9日举行,共3个批次。各科目具体考试时间如下:


划重点:这里有一个重大变动!9月9日“转正”了!安排了第3批次考试!
2019年1月,财政部曾发布《关于2019年度全国会计专业技术中高级资格考试考务日程安排及有关事项的通知》,通知中指出:
中级考试在2019年9月7日-8日举行,共2个批次,9月9日为中级资格考试备用时间。

为什么会出现这种情况呢?重要原因可能是报名人数众多。众所周知,2019年中级会计职称考试报名人数达到160万,与2018年相比,同比增长18.2%,如此大规模、大幅度的增长,势必带来考试批次的增加。
2019年中级会计职称考试新增第三批次 报考人数骤增考试难度增加?
附:《关于2019年度全国会计专业技术中级资格考试时间有关问题的通告》政策原文----

2019中级报名人数暴增至160万尽早考下中级是王道
近年来,中级会计职称考试报名人数持续增长,2015年-2019年,仅仅5年时间,报名人数已经由2015年的79万,增加至2019年的160万,妥妥实现翻倍增长;同学们应该也知道,2019年初级考生报名人数已经高达439万,而初级考生将是中级考试报名的生力军,无论从哪个趋势来看,2020年中级都有非常大的可能实现新的突破。假设按照同比增长18.2%来计算,2020年中级报名人数将突破189万。计算这个的目的,就是希望同学们看清楚,报名人数只会居高不下,竞争将越来越激烈,最好就是把握当前,争取尽早顺利通过考试!加油吧!
想要快速备考,过关中级会计考试的同学,赶紧加入中级职称密训营!

